El mantenimiento correctivo de software es una parte indispensable en el ciclo de vida de cualquier aplicación o programa. En este artículo, vamos a explorar 5 ejemplos de mantenimiento correctivo de software en la vida real, para comprender mejor su importancia y cómo se aplica en diferentes situaciones. 1. Corrección de errores de.. El mantenimiento correctivo es el tipo más utilizado en las industrias, pero su uso, si no se hace con estrategia, puede llevar a pérdidas para la empresa. Es un hecho que su práctica es importante para restablecer una falla, pero hacer solo él puede generar un problema para una empresa que tiene que mantener sus plazos con los clientes, pues puede sufrir con paradas inesperadas.

MANTENIMIENTO CORRECTIVO REPARA EL EQUIPO DE CÓMPUTO Y DISPOSITIVOS PERIFÉRICOS DE ACUERDO CON

Tipos de mantenimiento, definición e importancia.👁🗨 Preventivo, correctivo, predictivo. YouTube

TECHNOCLM Mantenimientos Preventivos y Correctivos

Principales fallas y soluciones de mantenimiento correctivo

Cómo se abordan las fallas en mantenimiento

Calaméo Mantenimiento Correctivo

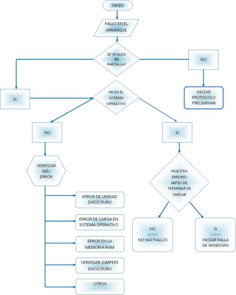
MANTENIMIENTO CORRECTIVO DEL SOFTWARE

MANTENIMIENTO PREVENTIVO TIPOS DE FALLAS
MANUAL DE MANTENIMIENTO PREVENTIVO Y CORRECTIVO by ESMERALDA OROZCO Flipsnack

Mantenimiento Correctivo Concepto Ventajas Y Desventajas Gambaran

APLICAR MANTENIMIENTO PREVENTIVO Y CORRECTIVO TEMA DICTADO POR OSWALDO MANTENIMIENTO PREVENTIVO

Cómo realizar un mantenimiento correctivo con éxito Kizeo Forms

Claves para el mantenimiento correctivo DataScope

Mantenimiento preventivo y correctivo 8 by Esteban Rozo Gomez Issuu

Por qué debes realizar un mantenimiento preventivo a tu hardware Diccor

Mantenimiento Correctivo de Computadoras para Empresas y Negocios en Monterrey

Tipos de mantenimiento correctivo

Mantenimiento Correctivo a Sistemas Contra Incendio HB Group Especialistas en Seguridad

MANTENIMIENTO PREVENTIVO Y CORRECTIVO COMMUNICATOR

Causas y soluciones para fallas humanas en mantenimiento
A continuación, se presentan algunos ejemplos prácticos de mantenimiento correctivo con soluciones rápidas: Problema: Fallo en un equipo informático. Solución rápida: Reiniciar el equipo para restablecer su funcionamiento. Problema: Fuga de agua en una tubería. Solución rápida: Aplicar una cinta selladora para detener temporalmente la.. Concepto de mantenimiento correctivo. El mantenimiento correctivo es una actividad esencial en el ámbito industrial, orientada a corregir fallas en equipos, maquinarias y sistemas. Implica la realización de acciones correctivas para restablecer el correcto funcionamiento y rendimiento de los activos de una empresa.